无尘粉碎系统 脉冲式气流混合系统 自动提升料斗混合机 无尘投料站 吨袋卸料机 真空输送设备 计量分装机 CIP清洗单元 代理设备—干法制粒机
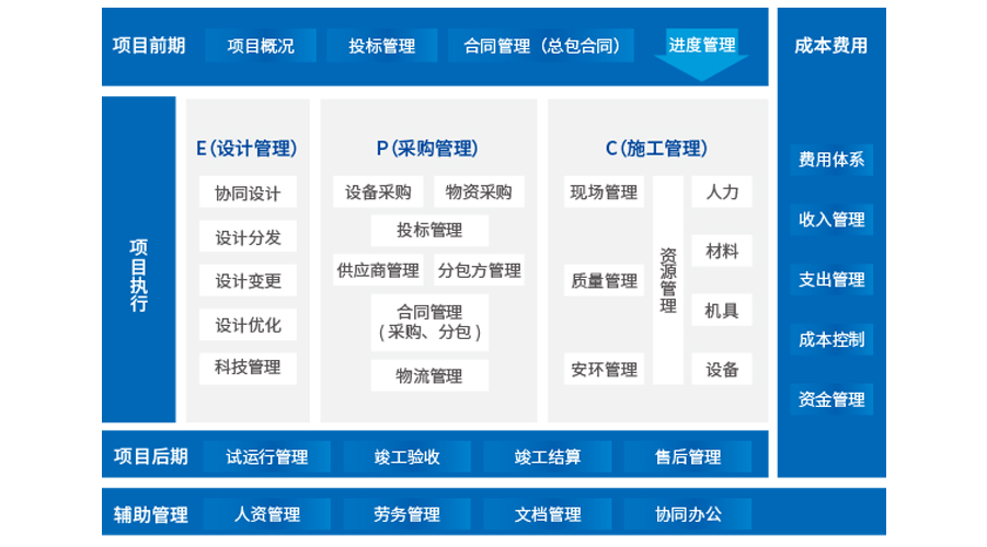
集设计、采购、施工于一体的交钥匙工程, 并对承包工程的质量、安全、工期、造价全面负责打造符合GMP规范,满足客户特性要求的数字化工厂。EPC合同模式下承包商对设计、采购和施工进行总承包,可以显著减少项目成本, 缩短工期;有利于优化资源配置。诚益通经过多年的发展, 公司拥有专业的工程设计团队、高效快速的采购供应链、丰富的EPC项目管理及施工经验。在EPC项目中诚益通公司利用自身优势可以克服设计、采购、施工相互制约和相互脱节的情况,充分发挥设计在整个工程建设过程中的主导作用,有效地实现建设项目的进度、成本和质量控制符合业主的实际需求,投资能够得到较大收益。
